文章来源: 作者: 发布时间:2023-04-03 15:14:00
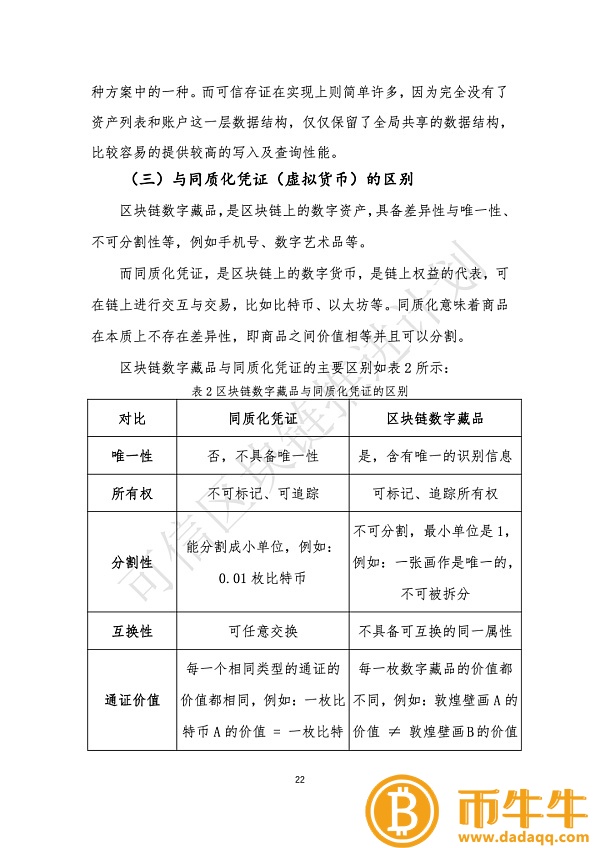
本文来自可信区块链推进计划发布的《基于区块链的数字馆藏研究报告》第三章:基于区块链的数字馆藏技术路线。区块链数字馆藏的技术原理,包括表达、接口、语义、应用链接等。,也有许多不同于区块链技术的存单和同质化券。
以下摘自原报道。
区块链通往数字资产之路
欧意okx交易所官方版app
欧易交易所 · 2024-06-03 16:21:00
okx欧意官方2022app
欧易交易所 · 2024-06-03 16:18:00
okpay官网版
Ok电影网app
okcoin比特币交易平台app
okx官网官方app官网
苹果手机怎么下载比特派软件,iphon安装比特派
业界资讯 |
2023-06-14 00:01:00
pi币的价值从何而来,pi币存在的意义
2023-06-14 00:00:00
比特币挖矿机器在哪里买,比特币挖矿机器在哪里买的
比特币日交易量,比特币交易量怎么看
比特币钱包充值教程,比特币钱包充值教程视频
ok交易所2022正版下载安装_ok交易所官方正式版下载v6.1.32
2022-11-11 22:34:00
比特币十年走势一览_2022年比特币历史价格走势图
2022-10-06 21:49:00
比特币app官方下载最新版2022最新比特币BTC版本v4.9.1
抹茶app最新版苹果下载_抹茶2024年3月最新官方下载安装
比特币最高的时候是多少钱一枚?比特币10年历史行情一览
央视曝光pi币:PI币伪造央行公告!警方突击捣毁洗脑站点!
u币交易平台下载-u币交易平台安卓v6.0.18简体中文版
数字货币本地软件 全新数字货币平台
比特币矿机一天多少度电,比特币矿机一个月电费
2022雷达币最新消息_国家发改委对雷达币的看法
我的勇者手游测试服版本
手机游戏 | 523MB
射击像素地牢RPG
我的勇者6.1.9最新官方版
像素回合制英雄冒险
我的勇者冰雪节游戏最新官方版
我的勇者手游官网
我的勇者6.7.2最新官方版
射击热血地牢冒险
我的勇者地牢突袭游戏最新版
欧易交易所
欧易交易所app官网下载
欧易交易所app下载